当前位置: 首页>政府信息公开>信息公开年报>2022年

2022年发展和改革局政府信息公开工作年度报告

日期:2023-01-18 19:17 来源:
字号:

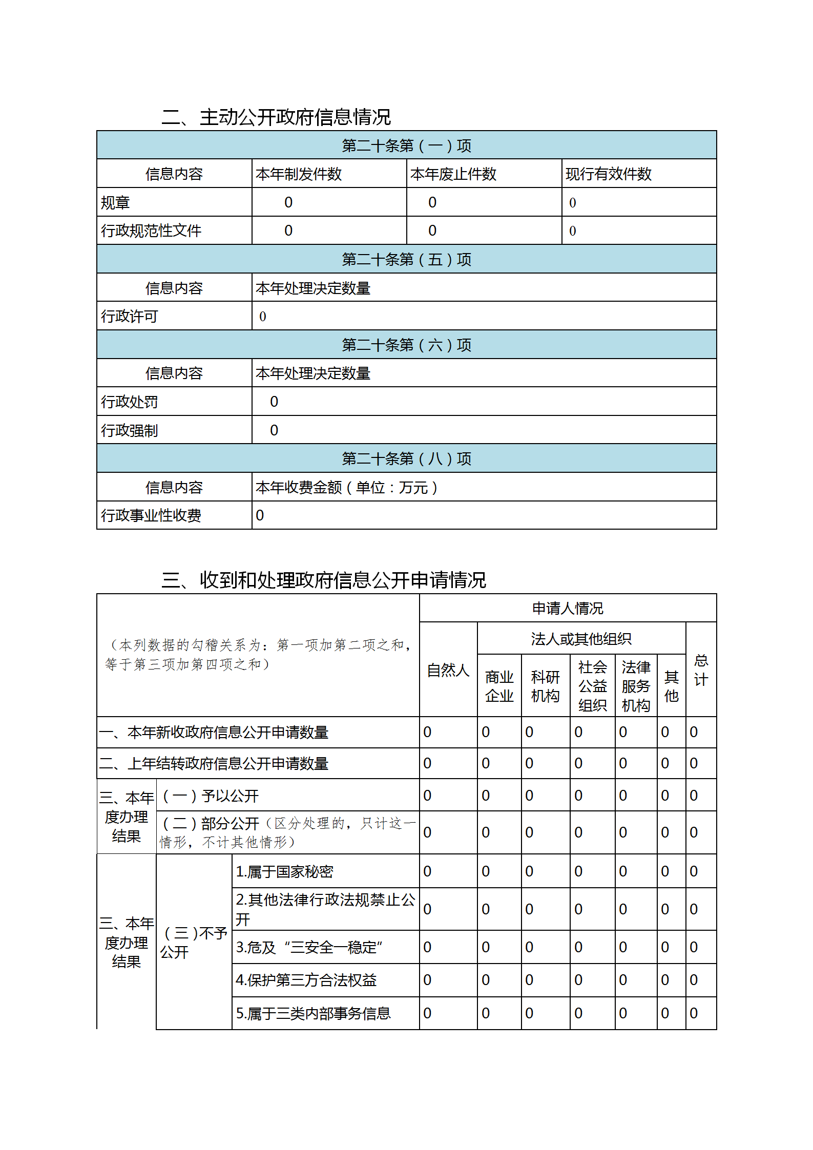
2022年发展和改革局政务公开年度报告_01.png

2022年发展和改革局政务公开年度报告_02.png

2022年发展和改革局政务公开年度报告_03.png

2022年发展和改革局政务公开年度报告_04.png

2022年发展和改革局政务公开年度报告_05.png

相关附件:

监审:

审核:

编辑:

扫一扫在手机打开当前页

相关信息

智能问答机器人